• 6012 388 7471

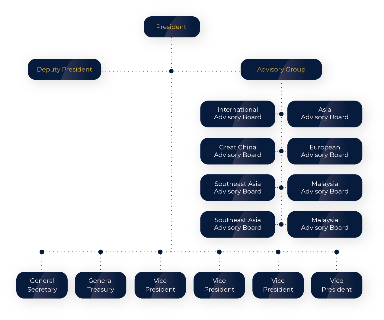
Organizational Structure